C4D 如何创建手模型上篇

小编跟大家分享如何利用C4D 如何创建手模型;

东西/原料

  • C4D软件(中英文都可、版本不限)
  • 挤压
  • 封锁多边形浮泛
  • 线性切割

方式/步调

  1. 1

    打开C4D软件;

  2. 2

    在场景中建立一个立方体,将分段设置为2:2:2,并将其C失落,调整当作响应的巨细;

  3. 3

    进入面层级,按住Ctrl键将立方体的前面和后面进行挤压,前面作为手腕部门,后面作为手指部门,挤压当作合适的巨细;

    3C4D 多边形编纂之挤压的常识点

  4. 4

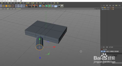
    在场景中建立一个圆柱,将分段调整当作8边形,去失落封顶,调整好位置作为大拇指;

  5. 5

    将圆柱C失落,将手指尖那一头的面进行封顶(快捷键M-D封锁多边形浮泛),然后快捷键K-K线性切割进行四边面布线;

    2C4D 若何用线性切割穿孔的方式

    2C4D 多边形编纂之封锁多边形浮泛的常识点

  6. 6

    以上就是C4D 若何建立手模子上篇的常识点了,但愿对大师有帮忙。喜好的话可以,帮手【点赞】或【投票】给小编一个撑持。点击【☆保藏】或【存眷】获得更多优质经验,感谢!

    END
  • 发表于 2020-06-06 15:45
  • 阅读 ( 1029 )
  • 分类:其他类型

你可能感兴趣的文章

相关问题

0 条评论

请先 登录 后评论
联系我们:uytrv@hotmail.com 问答工具